zaadul maad
E
-
Papkis
E
-
Papkis
Home
Profil
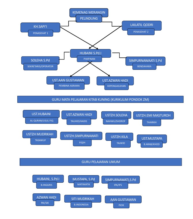
Struktur Organisasi
Sejarah
Visi dan Misi
Fasilitas
Prestasi
Program
Kurikulum/ Metode
Jenjang Pendidikan
Ekstrakurikuler
Badan Usaha
Info Pendaftaran
Login
Struktur Organisasi
©
Direktory Papkis
. All Rights Reserved. Created by
Bidang Papkis Kanwil Kemenag Provinsi Jambi